网站首页
泰山茶协
泰山茶事
品牌建设
泰山茶企
问道泰山茶
防伪追溯
您的位置:
协会首页
> 通知公告 > 食品新规来了!《食品安全国家标准 预包装食品标签通则》(GB 7718-2025)
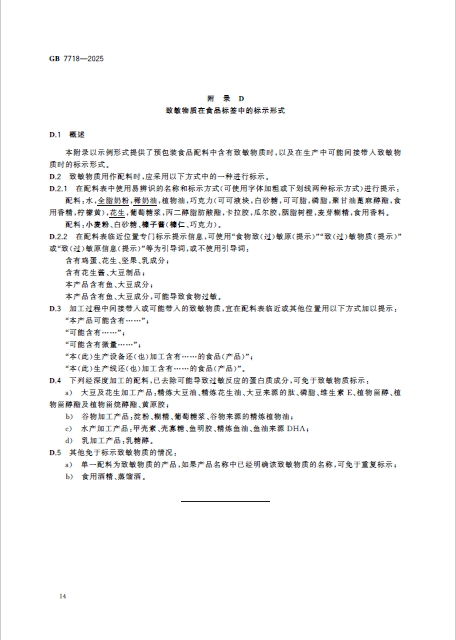
食品新规来了!《食品安全国家标准 预包装食品标签通则》(GB 7718-2025)
时间:
2025-04-02
来源:
泰山茶协
浏览:
1379
通知公告
更多
关于发布《泰山茶区域公用品牌使用管理办法》的通知
关于准予使用地理标志证明商标“泰山茶”标识单位(2026年度)的公告
山东省农业技术推广中心关于印发2025年全省果树、茶叶冬季管理技术指导意见的通知
关于印发当前连续阴雨天气下全省果园、茶园和棉田管理技术意见的通知
2025年泰安市夏季茶园管理技术指导意见出台
泰山茶企
更多
山东泰圣坊茶叶有限公司
山东千润生态农业发展有限公司
山东徂徕春茶叶有限公司
泰安市银光置业有限公司
泰安市岱春茶业有限公司