
工信部联消费〔2026〕14号
各省、自治区、直辖市及计划单列市、新疆生产建设兵团工业和信息化、商务、文化和旅游主管部门,市场监管局(厅、委),供销合作社:
现将《茶产业提质升级指导意见(2026—2030年)》印发给你们,请结合实际认真抓好落实。
工业和信息化部
商务部
文化和旅游部
市场监管总局
中华全国供销合作总社
2026年1月19日
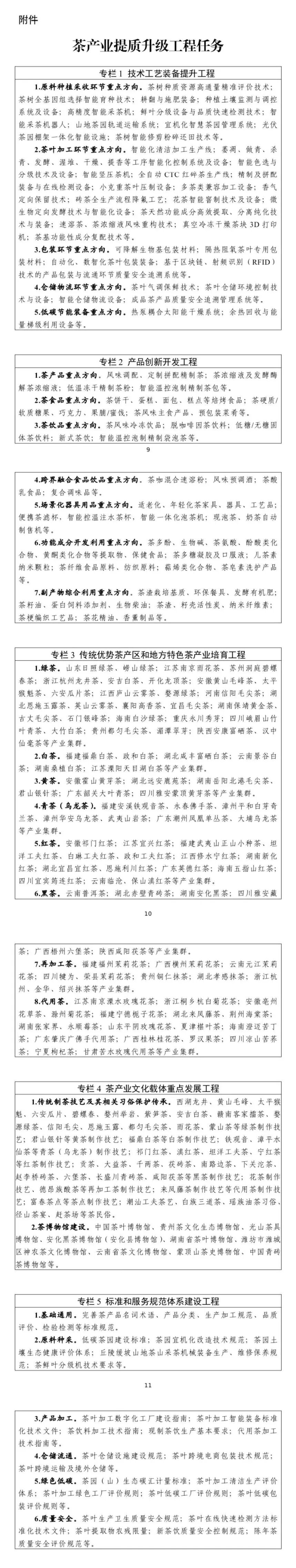
茶产业是我国具有根植性、完整性和旺盛生命力的传统优势产业和历史经典产业,也是中华文化重要名片,长期以来在助三农、稳就业、惠民生、促发展等方面发挥重要作用。为贯彻落实习近平总书记关于“三茶”统筹的重要指示精神,推动传统优势茶产区和地方特色茶产业高质量发展,满足人民日益增长的美好生活需要,制定本指导意见。以习近平新时代中国特色社会主义思想为指导,深入贯彻党的二十大和二十届历次全会精神,完整准确全面贯彻新发展理念,坚持以人民为中心的发展思想,加快产业科技创新,增强产品供需适配,强化骨干企业培育,推进产业集群建设,实施智能化绿色化转型,推动业态模式创新,释放品牌文化价值,营造“百花齐放”发展格局,巩固优势产业领先地位,助力乡村全面振兴和共同富裕。到2028年,传统优势茶产区发展稳中有进,地方特色茶产业发展质量和效益持续优化,产业链现代化水平大幅提升,产品种类、消费场景、业态模式持续丰富拓展,培育5个以上年营业收入超100亿元的茶产业集群,一批年营业收入超过50亿元的茶全产业链龙头企业,一批具有国际影响力的企业品牌和区域品牌。到2030年,数智化、绿色化、多元化发展水平持续提升,全产业链规模达1.5万亿元,发展质量效益大幅提高,规上精制茶加工业营业收入突破2000亿元,基本建成丰足美好、绿色智能、国际一流的茶产业体系。1.开展共性关键技术研发。强化数智化茶园管理、高效智能机械化采收、微生物精准发酵、边销茶全生产流程降氟等全产业链关键环节创新。支持龙头企业联合高校、科研院所组建茶产业创新联合体,完善国家级科技创新平台基地建设,开展智能加工装备、副产物高值化利用、多茶类兼容生产线等先进适用技术装备产学研协同攻关。2.提升技术装备应用水平。用好农机购置与应用补贴政策,加强茶树种植养护实用装备研发推广,强化标准茶园水肥一体化、无人机植保、自然灾害监测等新型农机装备应用。研究将茶叶色选分级设备、智能加工控制系统等纳入“首台(套)”“首版次”政策支持范围,有序推动生产加工清洁化、标准化、自动化、智能化转型。3.提升产品创新供给能力。适应年轻化、便捷化、健康化消费趋势,支持企业对茶产品进行精细化二次开发,丰富跨界融合产品供给。鼓励新式茶饮发展,推动茶原料、茶成分向家居、日化、美妆、医药健康等领域延伸应用,拓展茶产品应用场景。加强低氟边销茶研发推广,支持民族地区传统生产工艺保护传承与新品创制。4.培育精深加工企业。强化企业梯度培育,发挥加工制造环节对茶全产业链价值的倍增、叠加作用,加快先进技术装备集成应用,支持企业开展茶精深加工、副产物资源化利用,培育一批茶叶精深加工优质中小企业、龙头骨干企业、制造业单项冠军企业、高新技术企业。5.壮大产业链领军企业。支持企业通过战略投资、并购重组、技术合作等方式整合上下游环节资源,加快向集团型企业发展。培育一批具备较强资源整合能力、市场议价能力、风险抵御能力的链主企业,支持链主企业通过订单农业、保底收购、二次分红等方式,带动中小茶农和配套企业协同发展。支持优势企业开展国际化布局。6.发展专业配套企业。支持质量检测、包装包材、装备制造、茶器茶具等配套企业发展。鼓励企业与工业设计、品牌策划等机构加强合作,开发特色包装、文创茶礼、定制产品。依托平台企业拓展直播带货、跨境电商等业态,加快地方特色和新兴产品融入国内国际大市场。支持茶领域专业电商发展。7.强化茶种植及初加工基地建设。鼓励地方优化茶山路网、灌溉排水、电力通信等基础设施建设,推动丘陵地区种植采收降本增效,提升初加工、贮藏保鲜等技术水平。支持主产区建设标准化原料预处理中心、区域性交易市场、仓储中心和冷链物流枢纽,集聚初加工、包装印刷等配套企业,提升原料供给质量和稳定性。8.推进茶产区梯度培育。支持地方立足资源禀赋和产业基础,强化技术、品牌、市场等资源整合,因地制宜推动规模型产区全链条发展、区域型产区差异化发展、特色型产区精细化发展,构建覆盖不同层次的集群网络。指导茶产区加强规划布局,推动企业集聚发展,围绕主导产业建设特色园区、茶产业小镇。9.促进区域协同发展。支持特色产区开展加工产能、技术创新、市场拓展等共建共享,发展总部经济、飞地经济、零工经济等,辐射带动包装设计、电商运营、检验检测等服务机构集聚。鼓励茶产区融合发展文教工美、体育娱乐、康养休闲,建设茶旅融合发展区、教育培训基地等。鼓励发展民族地区特色优势茶产业,完善边销茶储备制度。10.加强要素保障和公共服务。指导地方政府增强数据、土地、水电、人才等政策支持力度,利用“揭榜挂帅”技术需求发布、“科技特派员”下乡、金融机构政府增信等渠道,增强技术、资本等资源精准对接。支持行业组织、龙头企业搭建区域性公共服务平台,为中小企业提供项目策划、供需匹配、渠道合作等服务。11.加快智能技术赋能。推动企业研发设计、生产制造、经营管理等全流程数字化转型,培育一批智能工厂,梯次推动智能技术普及应用,支持开展配方优化、智能拼配、智能发酵、质量预测等算法研发,针对居民消费趋势,加强产品定制开发能力。支持开发细分功能人工智能大模型,打造场景智能体,培育一批“AI+茶产业”专业服务商。12.践行绿色化发展。推广控湿发酵、酶解破壁、低温冷榨等绿色加工技术,利用加工副产物开发膳食纤维、生物炭基肥等产品。加快能源清洁低碳替代,大力推广热泵、储能、生物质等技术,全面淘汰燃煤锅炉。支持企业开展有机产品认证、碳标识认证等,逐步建立茶产品碳足迹核算标准,鼓励地方规范开展茶园(山)生态碳汇计量与碳交易。落实限制商品过度包装要求,加强茶叶包装研发与设计创新,推广生物基可降解包装材料及便捷、减量化包装设计。培育引导绿色低碳消费理念。13.培育多元化业态。依托茶生态资源发展生态经济、文旅经济,支持建设茶研学基地、茶文化主题民宿、茶乡康养度假区、茶庄园等。支持品牌连锁门店、城市茶空间、产区电商专区发展,鼓励打造新中式茶馆、主题快闪店等业态。推动线下体验与线上消费、国内市场与海外渠道联动,围绕不同消费人群和场景,开发定制化茶产品和服务。14.挖掘茶文化核心内涵。开展茶文化资源普查,建设集茶历史、茶技艺、茶器具、茶礼仪等于一体的数字化公共资源库。支持各地打造农耕研学基地、茶古镇、主题博物馆、非遗工坊等标志性载体。鼓励结合传统技艺与现代审美,开发“复刻古茶器”“传统技艺体验”等产品和服务,支持老字号企业通过工艺改良、新品创制、场景再造实现品牌焕新。深入阐释边销茶“内地生产、边疆销售”的中华民族共同体内涵,并融入产品包装设计、生产加工、流通消费。15.创新茶文化叙事体系。鼓励运用虚拟现实(VR)、增强现实(AR)、人工智能(AI)、元宇宙等信息技术活化茶历史场景、增强茶文化互动、重构茶消费体验。通过短视频、直播、国漫等形式,将茶故事转化为可传播“文化符号”,打造一批茶文化领域产业IP。鼓励举办茶文化博览会、国潮茶品设计大赛等活动。推动中国茶文化传播与“一带一路”人文交流、海外文化中心建设相结合,构建兼具中国特色与全球共识的茶文化话语体系,讲好“人在草木间”生动故事。16.加快“中国茶”品牌国际化。推动区域品牌与企业品牌协同发展,加快培育具有国际竞争力的企业品牌,支持打造茶领域中国消费名品。引导企业强化研发设计、生产制造、知识产权等国际布局,根据出口目标市场需求开展相关认证等,参加国际食品展会,设立海外仓、海外旗舰店,开发符合海外市场消费习惯的庄园茶、调味茶等。支持优势茶产品纳入中欧、中国—东盟等地理标志产品互认清单。17.强化质量安全监管。指导地方督促企业建立完善食品安全管理体系,强化加工、流通等环节风险管控,对照企业食品安全风险管控清单开展日管控、周排查和月调度,严格落实企业食品安全主体责任,保障食品安全;加强检验检测机构布局,提升危害因子筛查测定与精准控制、异物次品识别剔除、品质自动化感知等技术能力;加强茶叶生产经营监督管理。18.健全标准体系和服务规范。加强低碳茶园、茶园宜机化、加工数字化、功能成分提取、新茶饮、茶食品、茶文旅、代用茶等新兴领域的行业标准布局,推动国家标准、行业标准、地方标准、团体标准有效衔接。支持企业、科研机构、行业组织等积极参与茶叶农残限量、功能成分检测方法等国际标准制修订工作,加快国家标准向国际标准转化互认。引导企业对标国际市场准入要求,建立与国际接轨的质量认证体系。19.培育专业化人才队伍。深化产教融合衔接,支持高等院校、科研机构等优化相关领域学科布局,与企业共建实训基地,培养技能型、复合型人才。加强非遗传承人队伍建设,加强工匠精神正向宣传。完善茶叶加工工、代用茶加工工、评茶师、茶艺师、调饮师等职业技能等级认定,进一步畅通技能等级认定等技能人员评价渠道。支持专业技术、职业技术人员开展职称评定。构建部省市三级协同工作机制,强化资源要素配置,加强政策宣贯解读,建立行业组织、科研机构、行业企业等多方联动机制,支持地方政府将茶产业发展纳入区域经济发展规划和乡村振兴重点任务。健全茶全产业链资金投入机制,用好国家产融合作平台等渠道,支持企业开展技术改造和设备更新,鼓励银行业金融机构创新金融产品和服务模式,支持龙头企业国内国际上市融资。支持行业协会加强行业自律、技术推广、标准宣贯等工作,开展调查研究、发展成效总结和典型经验推广,组织技能提升、文化推广、品牌建设、国际合作等活动。